Brierley, Liam, Amy B. Pedersen, and Mark E. J. Woolhouse. 2019.
“Tissue Tropism and Transmission Ecology Predict Virulence of Human RNA Viruses.” PLOS Biology 17 (11): e3000206.
https://doi.org/10.1371/journal.pbio.3000206.
Brinkworth, Jessica F., and Negin Valizadegan. 2021.
“Sepsis and the Evolution of Human Increased Sensitivity to Lipopolysaccharide.” Evolutionary Anthropology: Issues, News, and Reviews 30 (2): 141–57.
https://doi.org/10.1002/evan.21887.
Choate, Lauren A, Gilad Barshad, Pierce W McMahon, Iskander Said, Edward J Rice, Paul R Munn, James J Lewis, and Charles G Danko. 2021. “Multiple Stages of Evolutionary Change in Anthrax Toxin Receptor Expression in Humans.” Nature Communications 12 (1): 6590.
Daniele, Gianmarco, Marco Le Moglie, and Federico Masera. 2023.
“Pains, Guns and Moves: The Effect of the U.S. Opioid Epidemic on Mexican Migration.” Journal of Development Economics 160 (January): 102983.
https://doi.org/10.1016/j.jdeveco.2022.102983.
De Romanis, Federico. 2015. “Comparative Perspectives on the Pepper Trade.” In Across the Ocean: Nine Essays on Indo-Mediterranean Trade, 127–94. Leiden: Brill.
Domı́nguez-Rodrigo, Manuel, Enrique Baquedano, Elia Organista, Lucı́a Cobo-Sánchez, Audax Mabulla, Vivek Maskara, Agness Gidna, et al. 2021. “Early Pleistocene Faunivorous Hominins Were Not Kleptoparasitic, and This Impacted the Evolution of Human Anatomy and Socio-Ecology.” Scientific Reports 11 (1): 16135.
Dufloo, Jérémy, Iván Andreu-Moreno, Jorge Moreno-Garcı́a, Ana Valero-Rello, and Rafael Sanjuán. 2025. “Receptor-Binding Proteins from Animal Viruses Are Broadly Compatible with Human Cell Entry Factors.” Nature Microbiology, 1–15.
Food and Agriculture Organization. 2019. “FAOSTAT.” http://www.fao.org/faostat/en/#home.
Goodchild, Mark, Nigar Nargis, and Edouard Tursan d’Espaignet. 2018. “Global Economic Cost of Smoking-Attributable Diseases.” Tobacco Control 27 (1): 58–64.
Guth, Sarah, Elisa Visher, Mike Boots, and Cara E. Brook. 2019.
“Host Phylogenetic Distance Drives Trends in Virus Virulence and Transmissibility Across the Animal-Human Interface.” Philosophical Transactions of the Royal Society B: Biological Sciences 374 (1782): 20190296.
https://doi.org/10.1098/rstb.2019.0296.
Han, Barbara A, Andrew M Kramer, and John M Drake. 2016b. “Global Patterns of Zoonotic Disease in Mammals.” Trends in Parasitology 32 (7): 565–77.
———. 2016a. “Global Patterns of Zoonotic Disease in Mammals.” Trends in Parasitology 32 (7): 565–77.
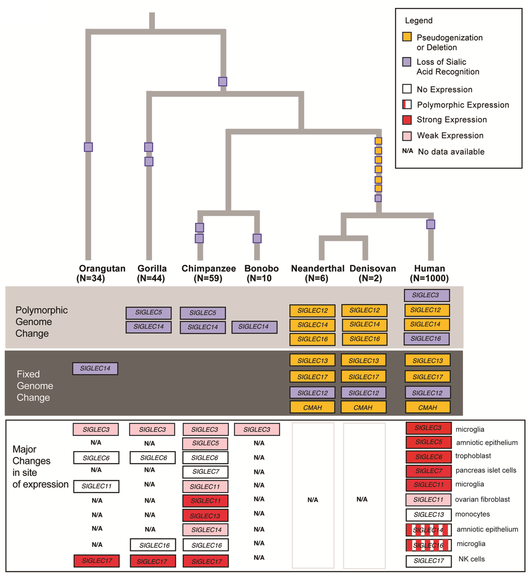
Khan, Naazneen, Marc de Manuel, Stephane Peyregne, Raymond Do, Kay Prufer, Tomas Marques-Bonet, Nissi Varki, Pascal Gagneux, and Ajit Varki. 2020. “Multiple Genomic Events Altering Hominin SIGLEC Biology and Innate Immunity Predated the Common Ancestor of Humans and Archaic Hominins.” Genome Biology and Evolution 12 (7): 1040–50.
Kim, Jun-Seob, Sung-Jin Yoon, Young-Jun Park, Seon-Yeong Kim, and Choong-Min Ryu. 2020. “Crossing the Kingdom Border: Human Diseases Caused by Plant Pathogens.” Environmental Microbiology 22 (7): 2485–95.
Rakhi, NK, Rudraksh Tuwani, Jagriti Mukherjee, and Ganesh Bagler. 2018. “Data-Driven Analysis of Biomedical Literature Suggests Broad-Spectrum Benefits of Culinary Herbs and Spices.” PloS One 13 (5): e0198030.
Roulette, Casey J, Hayley Mann, Brian M Kemp, Mark Remiker, Jennifer W Roulette, Barry S Hewlett, Mirdad Kazanji, et al. 2014. “Tobacco Use Vs. Helminths in Congo Basin Hunter-Gatherers: Self-Medication in Humans?” Evolution and Human Behavior 35 (5): 397–407.
Shivappa, Nitin, Susan E Steck, Thomas G Hurley, James R Hussey, and James R Hébert. 2014. “Designing and Developing a Literature-Derived, Population-Based Dietary Inflammatory Index.” Public Health Nutrition 17 (8): 1689–96.
Wang, Weiwei, Khanh Trung Kien Nguyen, Chunguang Zhao, and Hsiao-chun Hung. 2023. “Earliest Curry in Southeast Asia and the Global Spice Trade 2000 Years Ago.” Science Advances 9 (29): eadh5517.
Weyrich, Laura S., Sebastian Duchene, Julien Soubrier, Luis Arriola, Bastien Llamas, James Breen, Alan G. Morris, et al. 2017.
“Neanderthal Behaviour, Diet, and Disease Inferred from Ancient DNA in Dental Calculus.” Nature 544 (7650): 357–61.
https://doi.org/10.1038/nature21674.